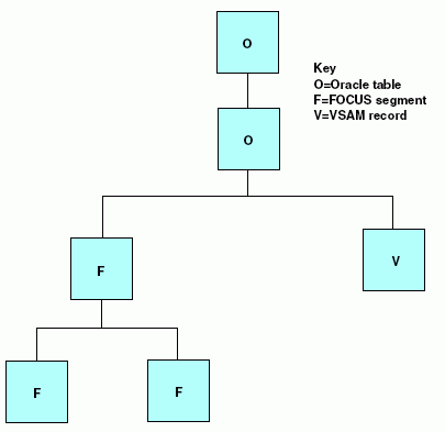
The JOIN command enables you to join segments from different data sources, creating temporary data structures containing related information from otherwise incompatible sources. For example, you can join two Oracle data sources to a FOCUS data source to a VSAM (C-ISAM for WebFOCUS) data source, as illustrated in the following diagram.

Joins between VSAM and fixed-format data sources are also supported in a Master File, as described in Defining a Join in a Master File.
For detailed information on using the JOIN command with different types of data sources, see the Creating Reports With WebFOCUS Language manual.
| WebFOCUS | |
|
Feedback |